电话:021-33637866
传真:021-33637858
QQ:2355730065
地址:上海市闵行区申富路128号D-1栋2楼
放射性物质检测

放射性物质
放射性物质是什么?
某些物质的原子核能发生衰变,放出我们肉眼看不见也感觉不到,只能用专门的仪器才能探测到的射线,物质的这种性质叫作放射性。放射性物质是那些能自然的向外辐射能量,发出射线的物质。一般都是原子质量很高的金属,像钚,铀,等。放射性物质放出的射线主要有α射线、β射线、γ射线、正电子、质子、中子、中微子等其他粒子。
放射性物质的危害:
放射性物质不仅在其所在的局部起作用,而且对整个机体也有影响。放射性物质可以导致中枢神经系统、神经-内分泌系统及血液系统的破坏;
可使血管通透性改变,导致出血以及并发感染。上述现象严重的破坏了机体的生活功能而使生命活动停止。大剂量的放射性物质发挥作用时可迅速地引起病理变化;
但在小剂量的作用下,这些变化就显得缓慢,并伴有长短不一的潜伏期。如在400rad的照射下,受照射的人有5%死亡;若照射650rad,则人100%死亡。
照射剂量在150rad以下,死亡率为零,但并非无损害作用,往往需经20年以后,一些症状才会表现出来。放射性也能损伤遗传物质,主要在于引起基因突变和染色体畸变,使一代甚至几代受害。
为放射性物质提供技术服务
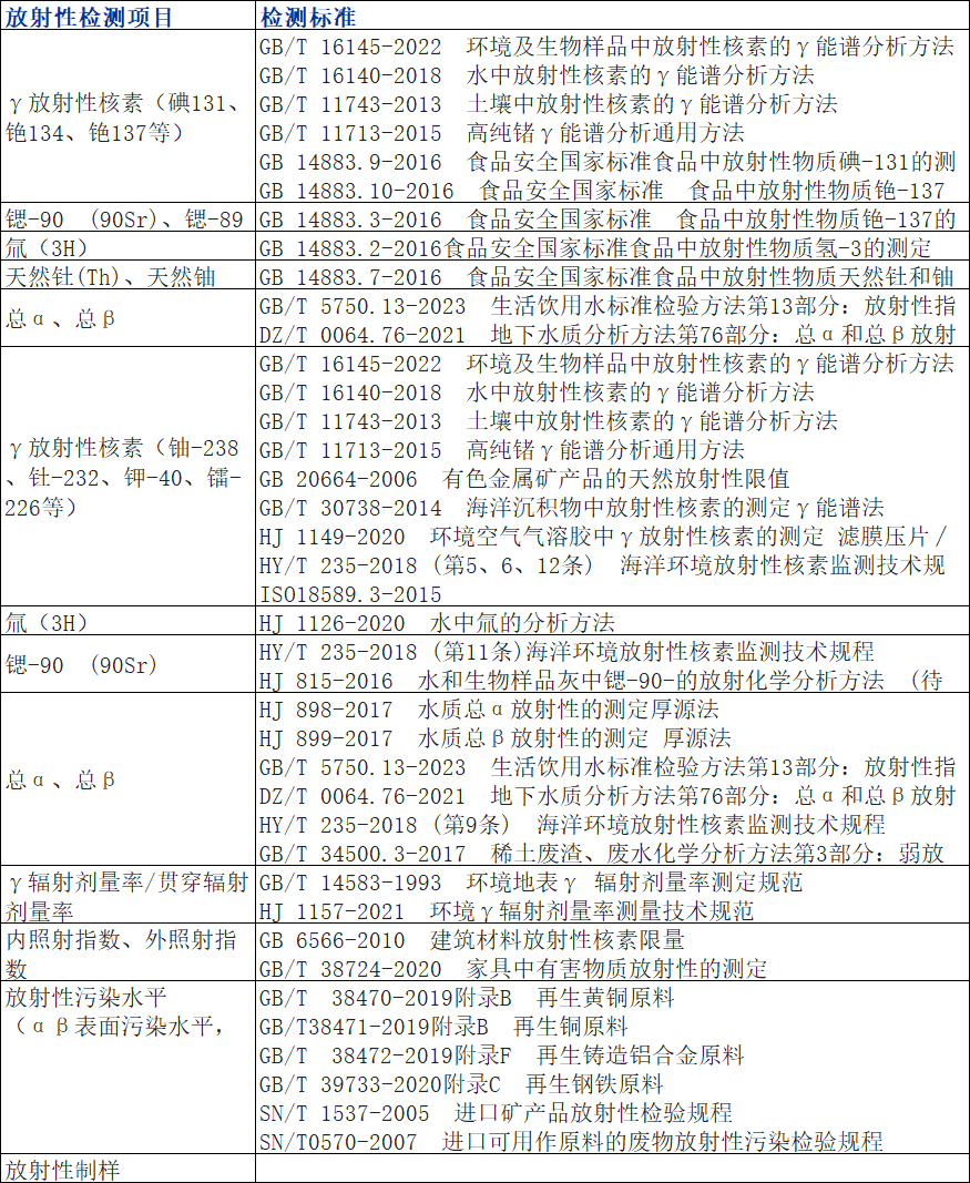
常规放射性检测项目以及检测标准

如果企业想办理放射性物质检测,具体的周期啊、流程啊、费用等相关的问题,您也可以直接与我司联系,我司会详细给您解答,供您参考;24小时服务热线:400-618-3600





扫一扫
扫一扫


